Skip to content
  • Türkçe
  • English
Dil
Facebook page opens in new windowTwitter page opens in new windowInstagram page opens in new windowLinkedin page opens in new windowYouTube page opens in new window
Search:
Körfez Haritacılık Planlama Ltd. Şti.
Körfez Haritacılık Planlama Ltd. Şti.
  • Home Page
  • Corporate
    • President’s Message
    • Company Profile
    • Korfez in Brief
    • Who Are We?
    • Organization Chart
    • Our Values
    • Our Quality – Environment – OHS Policy
  • Services
    • Photogrammetry
    • Geographical Information Systems
    • LIDAR
    • Cadastral Applications
    • Land Consolidation
    • Aerial Image Acquisition
    • Geodesy
    • Expropriation
    • Zoning Application – Planning
  • Projects
    • Completed Projects
      • Photogrammetry & GIS & LIDAR Projects
      • Cadastre Projects
      • Land Consolidation Projects
      • Aerial Image Acquisition Projects
      • Other Projects
        • Digital Map Production Projects With Terrestrial Methods
        • Expropriation and Application Projects
        • Zoning Plan Implementation Projects
        • Meadow Border and Applications Projects
        • Route Analysis Projects
        • Address Information System Projects
        • Other
    • Ongoing Projects
  • References
  • News
  • Human Resources
  • Contact
  • Home Page
  • Corporate
    • President’s Message
    • Company Profile
    • Korfez in Brief
    • Who Are We?
    • Organization Chart
    • Our Values
    • Our Quality – Environment – OHS Policy
  • Services
    • Photogrammetry
    • Geographical Information Systems
    • LIDAR
    • Cadastral Applications
    • Land Consolidation
    • Aerial Image Acquisition
    • Geodesy
    • Expropriation
    • Zoning Application – Planning
  • Projects
    • Completed Projects
      • Photogrammetry & GIS & LIDAR Projects
      • Cadastre Projects
      • Land Consolidation Projects
      • Aerial Image Acquisition Projects
      • Other Projects
        • Digital Map Production Projects With Terrestrial Methods
        • Expropriation and Application Projects
        • Zoning Plan Implementation Projects
        • Meadow Border and Applications Projects
        • Route Analysis Projects
        • Address Information System Projects
        • Other
    • Ongoing Projects
  • References
  • News
  • Human Resources
  • Contact

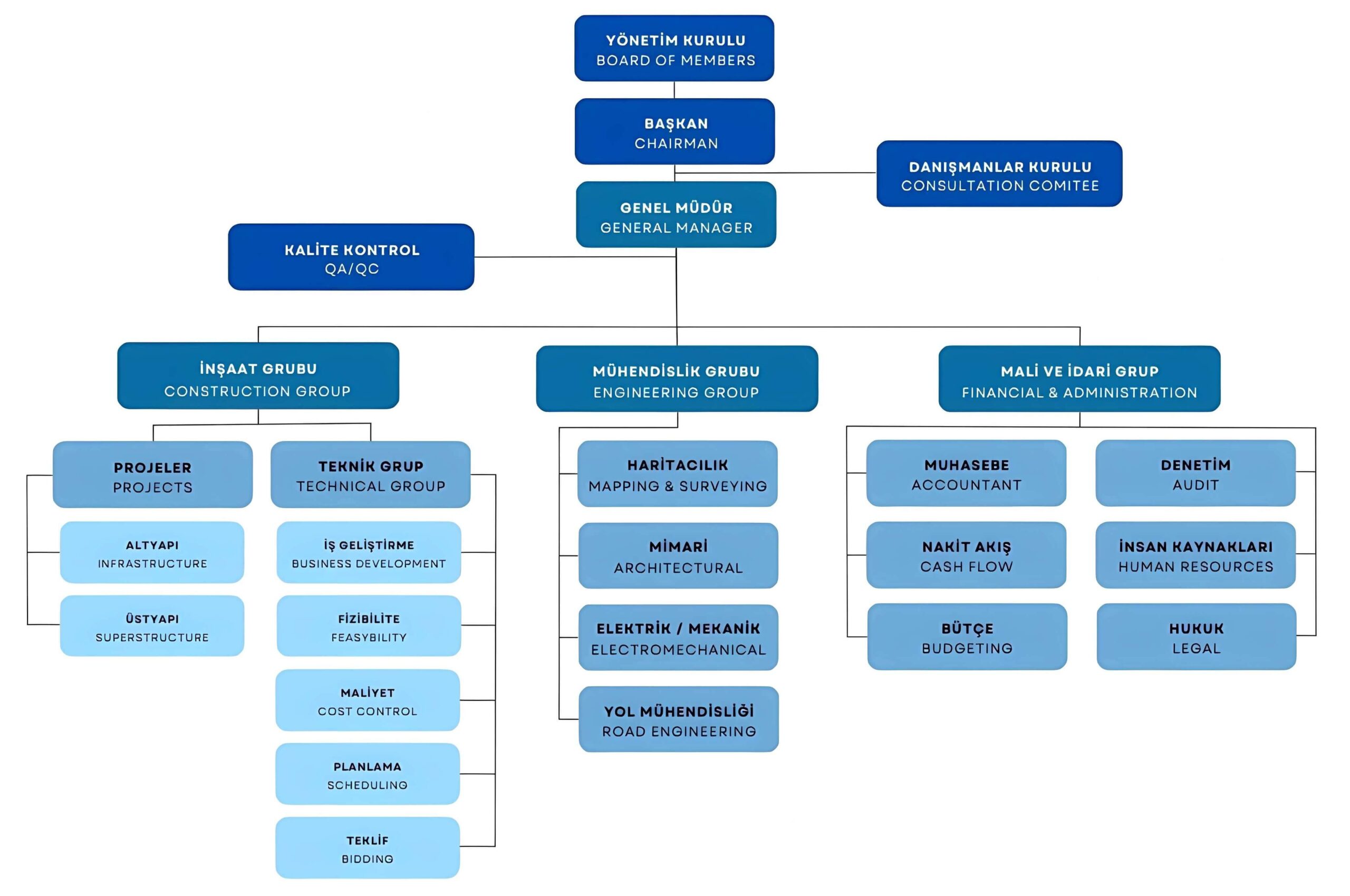
Organization Chart

Corporate
  • President’s Message
  • Company Profile
  • Korfez in Brief
  • Who Are We?
  • Organization Chart
  • Our Values
  • Our Quality – Environment – OHS Policy

©2024 Körfez Haritacılık Planlama Ltd. Şti. | Protection of Personal Data | Site Map | Blog |Contact

Go to Top